What is this about ?
Well, if you're reading this then you've either come searching for it (in which case you know what it's all about), or you're very bored and you're just browsing. If this is something you're seriously interested in then I suggest you read through to the end of this page before reaching for the toolbox. Originally I chronicled two failed attempts to get this thing working but on the 24th of January 2004 (and despite drinking far too much Stella Artois), I found the working solution. Here's the deal.....
The Atari 2600 is ace. Released in 1978 and discontinued in 1989 it plays some classic old school arcade games. I have a problem with it however. Being designed and built in the '70s and '80s means that the output of this thing is RF (Radio Frequency). This means it plugs into the analogue aerial input on the back of the television (that was the only input on most domestic televisions at that time). This is the 21st Century however and I want to play my retro games on my 37" Mitsubishi Megaview television. The trouble is it has no RF input - just composite video, S-Video (aka S-VHS), TTL or RGB.
Now, normally I'd pipe the RF through the input on my VCR (along with my analogue TV channels) and let that convert the whole lot to composite that can be sent into the TV, but recently I've changed over to digital TV with all devices interacting across SCART cables so I no longer had a useable RF input to connect the Atari to. Inside the Atari are all the signals necessary for a composite video connection. These signals are sent through an RF converter inside the Atari which mixes them together (along with the audio) before spitting it all out as RF. All I have to do is tap off those signals before they get to the RF converter and jig them around a little to form the composite video and separate audio outputs.
There are lots of websites devoted to doing this and I could just link to them however I found my Atari was different to the ones on the 'net. I assume it's because the other people who have tried this are using American NTSC consoles where as mine is a UK PAL Revision A Atari Jr. For the most part it doesn't seem to matter if you have a six switch, four switch, Junior, 2600 or a 7800 as from what I've read they use the same chipsets however the circuit boards are laid out differently. To get into the beast, undo the screws on the underside (I had five on my unit), and split the case apart. Be careful when removing the top cover as the Select and Reset switches are joined to the circuit board by a plastic ribbon-cable. This can carefully be pulled from the connector on the board to allow the top cover to be removed completely. The shielding inside the unit stops rogue RF signals from escaping and interfering with other things. It can be removed by bending up the tabs on the underside.

The above picture shows my board layout with the RF shielding removed. It's the 'Stella' chip that we're mainly interested in. This is sometimes referred to as the TIA chip (Television Interface Adaptor). All the component signals for composite video (and the audio signal) come from here. The Stella chip has forty pins and we are interested in the outputs of pins 2 (Sync), 5 (Luma 1), 7 (Luma 2), 8 (Luma 0), 9 (Chroma) and 13 (Audio). When correctly mixed together, these component signals form Composite video (the resultant signal being a composite of the five separate video signals). You could keep the signals separate and bring them out of the Atari as S-Video (aka S-VHS) but I decided to use composite video as more televisions have composite video inputs than S-Video inputs.
If you're not sure how the Stella chip's pins are numbered then here's how it works, In my Atari the Stella chip is mounted upside down. Pin 1 of any chip is denoted by the key which is either a semi circular cut-out or a painted dot or drilled hole. Some chips may have both the cut out and the dot. Orientate the chip so that the key is on the left side (as below) to find your pin numbers.

The way to connect the wires from your amplifier circuit to this chip is NOT to solder the wires to the pins of the chip. Overheating the pins may damage the Stella chip internally and it's not the easiest place to attach wires to. Instead follow the circuit tracks to the external components and attach the wires here. On my board pins 2, 5 and 7 all connect to resistors. I was able to hook the wire around the leg of the resistor and make my solder connection here. It's important that you connect the wire to the point where the Stella chip connects to the resistor and NOT the point after the signal has gone through the resistor. It gives you more room for manoeuvre and if you cock things up it's easier to replace the resistor than to replace the Stella chip. Unfortunately Pin 8 (Luma 0) is either not connected on my board or the track runs under the chip so I can't see where it goes. I had to solder the wire directly to this pin. As for the Chroma signal on pin 9 this goes to a resistor on the lower right edge of the board (below)...

Unlike the other connections, the Chroma signal does need to go through this resistor so instead of connecting your wire to the junction between Pin 9 of the Stella chip and this resistor, connect it to the opposite end of the resistor (the end arrowed in the above picture).
One of the methods for getting the video out requires a power connection to drive a transistor amplifier. If you're not sure where to find the 5v and 0v points on the Atari circuit board then look at the voltage regulator - it's a standard 7805 (mounted upside down in the photo of my circuit board earlier) and it functions as below....

The large silver area on the circuit board immediately around the regulator is grounded so you can solder your 0v connection here. You can follow the 5v track from the output pin of the regulator to find a suitable place to attach a 5v wire.
There seem to be several schools of thought on how to get composite video out of the Atari and I looked at two - the transistor amplifier and the POT mixer. Both are described on this page.
Some websites say that merely joining the Stella signals together will work, however like a lot of other people I tried this and all I got was garbage.
Then I came across a website called Raiku's World which no longer seems to exist but had some interesting information on the subject. He fed the signals through a resistor ladder and then combined the output with the Sync and Chroma signals before jamming it through a transistor amplifier. I decided to give this a try....
The Transistor Amplifier Method (first attempt)
I have lots of components lying around but couldn't be bothered to dig out exact values. I also have a pile of 5.6k resistors which is handy as that is the value this resistance ladder is based on. To build my ladder I had a 5.6k resistor at the bottom, two parallel 5.6k resistors (making 2.8k) in the middle and four parallel 5.6k resistors (making 1.4k) at the top. As I built this circuit on a breadboard I was able to tweak the other components and eventually I ended up with this...

As I said earlier, I built this circuit on a breadboard so I could play with it. It's well worth doing - especially if your components don't exactly match that of the specified circuit and besides, a bit of tweaking never goes amiss. Be sure to double check your connections before powering up. I initially powered up the breadboard from a test bench PSU with short circuit protection and took a note of the current drain just to make sure I wasn't about to overload my Atari's power supply because of something silly like a short circuit.

My breadboard amplifier circuit connected to the Atari is shown above. The composite video output of all these mods is sent down the pin of a Phono (RCA) connector with the shield of the connector connected to ground (0v). The signal cable at the bottom of the picture is going off to a composite video monitor. There are a lot of resistors on my breadboard (more than in the circuit diagram) because I connected some in parallel in order to lower values and some in series in order to increase values (all part of the tweaking process). The values quoted in the circuit diagram are the best compromise I found.
On the left side of the Atari circuit board is a POT or Variable Resistor (the dark green disc in the upper left corner of this picture). It's the only adjustable component in the Atari and this needs to be used in conjunction with the fine-tuning of the amplifier circuit to obtain the best balance between picture sharpness and colour. It's also worth noting that I found other signal transistors I had available worked equally as well as the 2N3704 such as the 2N3904, BC107, BC108, BC109 and BFY51.
Unfortunately I found the quality of this solution to be poorer than expected. I went through all of my games but the colours were not as strong as they should have been and the display was too dark overall (even with the television brightness turned up). There was also a problem of 'ghosting' or smudging of images. Some games looked great (such as Dig Dug and Centipede) but Defender was very dark which is a shame as this is my favourite. Some people say that removing the RF converter will improve the output of the composite video signal but I don't want to do any damage to the existing circuitry inside my Atari and besides, unlikely as it may sound, you never know when you might need that RF output again! As an experiment I did disconnect the input to the converter but it didn't make any difference so I re-soldered it back into place.
The POT Mixer Method
Pleased that I had connectivity to my monitor but disappointed with the quality I decided to try Ben Heckendorn's method mentioned on another now-dead website. This is a lot simpler and involves just three external components. Again, I didn't quite have the same components as Ben but the one's I used would provide the same results......

Ben used 1k potentiometers but I used 4.7k pots as these were to hand and it doesn't really make any difference. The circuit is a lot more basic and it just involves adjustment of the two pots plus the colour adjuster on the Atari board until you get the best picture. The quality is about the same as that of the transistor amplifier and it's still too dark for my liking.

As you can see, the circuit is a lot smaller and simpler but the output is still too dark to be useable.
The Transistor Amplifier Method (second attempt)
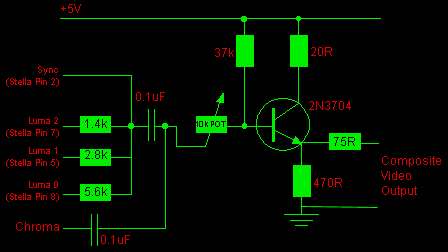
It's at this stage that I gave up originally but then a flick around at AtariAge gave me new hope. Someone had suggested on a forum that the transistor amplifier method would work on a PAL 2600 if the Luma 0 signal was tapped off pin 6 of the Stella chip instead of pin 8. It was also suggested that the resistor ladder should have 1k as it's lowest value instead of 1.4k. I rebuilt the circuit in this way (using the components I had available), and it worked first time with no adjustment needed on the colour pot inside the Atari. There was still a slight smudging of the blue but the games were clear and bright. Again, some tweaking was done - I found removing the capacitor that was on the output of the resistor ladder removed some ghosting, and in the end my circuit looked as below....

Audio output from the Atari
I've read that the Atari generates a stereo audio signal but I'm not too sure about that. The two audio channels apparently generate from pins 12 and 13 of the Stella chip but when I connected an oscilloscope to these pins I could only find a digital audio signal on pin 13. All I found on pin 12 was a very high frequency waveform which didn't seem to have anything to do with audio. I've also read that in order to tap off the stereo you need to cut pins 12 and 13 from the circuit board - not something I wanted to do. As such I left my Atari in it's mono glory and simply tapped a phono connector off pin 13 (with the shield of the connector going to ground (0v)). If you trace the circuit track from pin 13 you'll find it goes to a resistor allowing an easy solder connection without having to solder directly to the pin itself.
The final installation
Shown below is the final stripboard layout of my circuit. The board itself is about 3.3cm square and can only just accommodate the components (but any bigger and it wouldn't fit into the Atari's case). The left phono socket is the composite video output and the right socket will be connected to the audio output of the Stella chip. The shields of both connectors need to be soldered to ground.

Even though the circuit board is a small size, fitting it into the tiny Atari Jr. case is a challenge. The upper left corner seems the best bet - there's just enough room for the board and the rear of the case can be cut out with a Dremel to accommodate the two new phono connectors as shown below in a before and after shot....

The picture below shows the mod board in place (with the Atari's shielding refitted)...

I think if I were to attempt to do this again I would use a larger circuit board and mount it in a plastic box on a short flying lead externally to the main Atari case.
Pretty smart eh ?
The conclusion
It would seem there is no guaranteed single solution that will work for everybody. Different people with different consoles have reported different results so if you want to attempt this then prepare for a lot of fine-tuning. There are other mods out there but I haven't seen the schematics for them. There are also other people out there claiming to have a cock-on mod which is super sharp, super bright and super clear - but it's not quite ready. It's never quite ready. Will it ever be ready???
Picking up Luma 0 from Stella pin 6 rather than pin 8 and using the transistor amplifier as described above works for me. If all this has put you off then you don't necessarily need to go out and buy an expensive RF to composite converter - just try and track down someone with an old worn-out VCR which doesn't play tapes any more. Stop them from throwing it into the trash and you can use it as a signal converter. All you have to do is connect the RF output of the Atari into the aerial input of the VCR, tune in the VCR to the Atari's frequency and then connect the composite output of the VCR to the TV. It's not ideal as you're converting the digital Atari signals to analogue and then back again, but it will work.
I'm off for a game of Asteroids - have fun!
Update 24/02/08
It's always nice to hear that my ramblings have been of use to someone. I received the following email on 3rd February 2008 - Thanks Martin!
Tried your "Second attempt Atari 2600 comp video mod". Used BC108C (only transitor I had to do the job), appart from that, copied your mod tips to the letter.
I have no electronics knowledge at all, but found the mod easy to build.
Fitted mod, plugged in, switched on, and went for it (all or nothing), and to my complete surprise --IT WORKED!!!!!!!!!!!!!!!!!!
Had to adjust the colour just a bit by tweeking the green knob.
Just for the record, the mod was done on a 2600Jr - UK-PAL.
I am now going to fit the junior board into my old woody case, with a few extras to-boot (fit a new joypad port to the front so I can conf an old Sega joypad to use both player 1 & 2 fire buttons on a single joypad for Defender).
Thank you for the tip!!!
If anyone else out there are thinking of doing the mod-- go for it, it really works.
Martin Hughes